
Página atualizada em 05/12/2025, 16 h 30 min
➮ Data de realização da XIV Feira Regional de Ciências do Litoral Paranaense, versão 2025: 03 a 05 de dezembro de 2025.
➮ Local de realização da XIV Feira Regional de Ciências do Litoral Paranaense, versão 2025:UFPR Litoral. Matinhos – PR.
— Edital da XIV Feira Regional de Ciências do Litoral Paranaense para professores e alunos, versão 2025: clique aqui para acessar.
— Edital da XIV Feira Regional de Ciências do Litoral Paranaense para avaliadores, versão 2025: clique aqui para acessar.
—— Como avaliar o link do vídeo? Clique aqui para saber.
— Termo de cessão de direito de uso da imagem (clique para acessar) para os pais ou responsáveis.
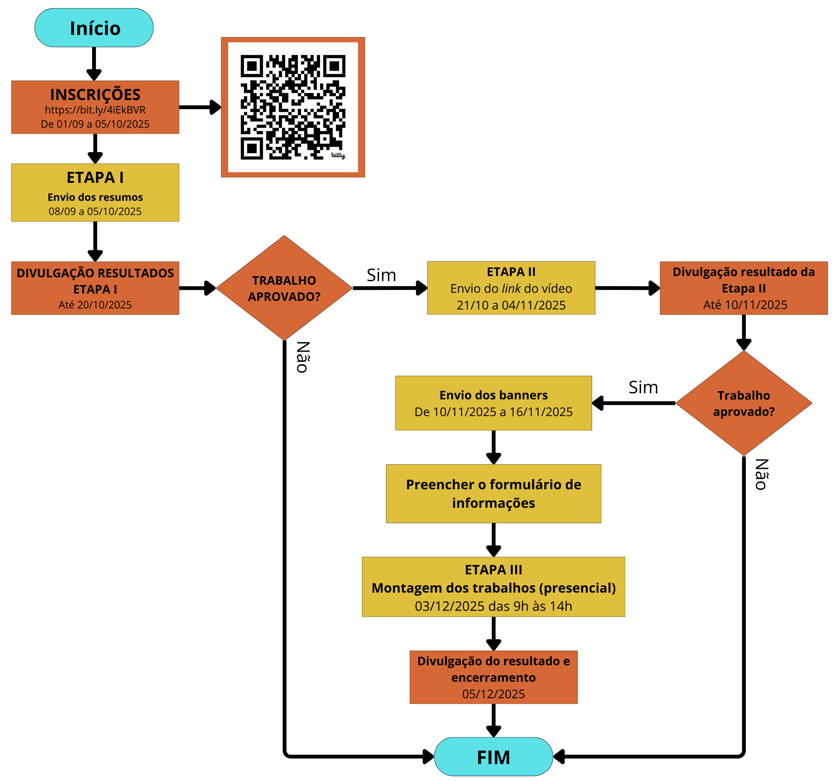
Fases:
✅ Inscrições
✅ Envio dos resumos
✅ Resultados da Etapa I
✅ Divulgação dos resultados da Etapa I: enviada no email do participante.
📹 Envio dos vídeos: a partir de 21/10/2025: Artigo 16 do edital “A Etapa II é eliminatória: os trabalhos que não enviarem o vídeo serão eliminados”. Data limite para envio do link do vídeo: 04/11/2025. Como enviar o link do vídeo? Clique aqui para saber.
⚠️ Divulgação dos resultados da Etapa II: clique aqui para acessar a classificação geral após a Etapa II.
⚠️ Resultado da Etapa II com os 50 primeiros trabalhos classificados para participação presencial. Clique aqui para acessar.
🎴 Envio dos banners: link para o modelo de banner. O envio do banner será realizado através de um formulário específico: clique aqui para acessá-lo.
📌 Preparação da escola: a equipe da Feira fará contato com as escolas para planejar o transporte (foi enviado em 12/11/2025, aos 40 primeiros trabalhos classificados, email solicitando informações para o transporte). Se o trabalho não recebeu, entrar em contato pelo email da Feira.
🗺️ Feira presencial de 03 a 05/12/2025: veja a programação clicando aqui ou no fim da página.
🤓 Resultados finais Feira:
Site para inscrições (todos): clique para acessar.
Email da Feira: feiraregionaldecienciaslitoralpr@ufpr.br
🤓 Link para inscrição de voluntários(as) para participarem da Feira: clique aqui para acessar (inscrições até 26/11/2025, quarta-feira).
Cronograma (novo calendário):
Croqui Quadra:
Croqui outros espaços:
Matérias sobre a Feira: